
你是否好奇,5G之后通信技术将如何颠覆我们的生活?5G商用全面铺开,人类通信正迎来新一轮爆发式增长。随着火箭回收、低轨卫星和6G技术的突破,那些科幻式的通信场景已不再遥远。2019年,工信部成立6G研究组,推动技术演进;同年,全球首个6G峰会召开,勾勒出空口延迟低于0.1ms、覆盖率达100%的愿景。2020年,国家发改委将卫星互联网纳入“新基建”,国内企业纷纷布局,一场通信革命悄然开启。
本期智能内参,我们带你深度解读开源证券报告《5G+时代,星链计划和6G齐闪耀》,卫星互联网与6G的融合路径。
本期内参来源:开源证券
原
《5G+时代,星链计划和6G齐闪耀》
作者:赵良毕 戴晶晶
一、通信技术——每十年一次的迭代革命移动通信技术每十年一变革,从1G模拟语音到5G万物互联,持续推动社会数字化进程。上世纪80年代,1G采用模拟调制和频分多址(FDMA),频谱利用率低;90年代,2G引入数字技术,支持短信传输;3G实现多媒体通信,WCDMA、CDMA2000等标准并存;4G以正交频分复用(OFDM)为核心,开启高速数据时代;5G则融合多种技术,支撑低延时、高带宽应用。

移动通信技术从1G向5G演进图谱
1G时代,FDMA技术通过频段划分避免干扰,但容量有限。2G的TDMA和CDMA提升了效率,3G实现宽带业务,4G的OFDM抗干扰性强,5G更在毫米波、大规模MIMO上突破。每一代技术都解决了前代的痛点,并为下一代铺路。

3G通信标准对比
4G的OFDM技术通过子载波正交性,高效利用频谱,为5G奠定基础。5G三大关键技术——毫米波、小基站和 Massive MIMO,将延迟降至毫秒级,连接密度大幅提升。

5G关键技术示意图
二、卫星互联网——5G向6G跃迁的桥梁卫星互联网基于卫星通信,实现全球无缝覆盖,正成为5G中后期的重要补充。它通过低轨卫星组网,向地面和空中终端提供宽带服务,经历竞争、补充和融合三阶段。如今,OneWeb、SpaceX等公司推动低轨卫星成为主流,其传输延时小、覆盖广的优势凸显。

卫星通信工作原理
低轨卫星轨道高度低,延时短、损耗小,适合实时应用。场景多样:在偏远山区,它提供网络接入;在海洋平台,保障科考通信;在航空航班,实现高速上网;在灾难现场,成为应急生命线。国内“鸿雁星座”和“虹云工程”已发射试验星,瞄准全球覆盖。

卫星互联网发展历程
卫星按轨道分为低、中、高轨,低轨卫星因灵活性和低成本备受青睐。其优势明显:全球无死角覆盖,损耗较高轨降低29.5dB,延时仅毫秒级。

卫星轨道分类对比
低轨卫星核心场景包括偏远地区通信、海洋作业、航空宽带和灾备应急。例如,牧民通过卫星电话联络外界,科考船在远洋实时回传数据,航班乘客享受高清视频,地震灾区快速恢复通信。

低轨卫星应用场景全景
政策加持下,卫星互联网迎来风口。2020年“新基建”将其纳入信息基础设施,国内企业加速布局。产业链涵盖卫星制造、发射、地面设备和运营服务四部分,预计2030年市场规模达千亿级。

中国卫星互联网政策演进
成本优化是关键。火箭回收技术使发射报价降至首次的4.65%;“一箭多星”提升效率;“天地一体化+商业运营”模式开拓市场。预计2023年卫星制造投资达高峰,单星成本有望从429万美元降至国际水平。

卫星互联网产业链分解
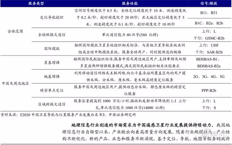
运营服务占比最高,达45.6%。北斗三号系统全面建成,推动时空信息服务迈向万亿市场,为“新基建”提供数字化底座。

卫星制造投资规模预测

卫星产业收入结构

北斗系统性能升级
三、星链计划——全球组网实战样本SpaceX的星链计划已发射1205颗卫星,构建低轨通信网。其三步走战略:先发1600颗近地卫星,再射2825颗全球组网,最终7518颗覆盖V波段,实现低延时、易部署和偏远地区服务。

星链卫星部署进展

星链技术优势图解
星链与Tesla协同,赋能自动驾驶;在远程医疗中,为土著部落提供保健服务;通过VR直播月球任务;甚至与微软Azure合作,将云计算推向太空。这些场景展示其战术多样性。
四、6G时代——空天地一体化融合6G将实现空口延迟0.1ms、TB级带宽,应用扩展至空中上网、全息通讯、智能工业等。趋势包括超维度天线、天地融合和太赫兹波段,通过弹性网络架构和智能频谱共享,实现全球漫游无感切换。
空天地一体化网络覆盖“一带一路”和远洋区域,支撑车联网、环境监测等场景。例如,探险者身体数据实时同步医疗中心,车辆在百公里内低延时通信。5G方兴未艾,6G研究已启,中国正抢占技术制高点。

空天地融合业务生态
智东西认为,从1G到5G,通信技术从服务个人走向赋能产业,6G将空天地海一体化,卫星互联网成核心引擎。国内政策与企业双轮驱动,机遇空前。想第一时间获取6G前沿动态?立即关注我们,解锁更多深度解读!

相关问答
V-OFDM、MIMO-OFDM等变体技术中,4G实际应用了哪种?
OFDM技术衍生出多种变体,但4G核心采用标准OFDM,通过正交子载波提升频谱效率。
OFDM技术核心优势何在?
OFDM频谱利用率高,抗多径干扰强,成为4G/5G物理层基石。
STM32能否实现OFDM通信?
通过AD/DA转换和低频载波,STM32可进行OFDM原理验证,但需优化算法。
通信工程近年难点突破?
物理层技术如OFDM演进和网络架构创新仍是挑战,5G未完全取代OFDM。
现代通信技术分类与特点?
4G以OFDM实现高速数据,5G增强移动宽带、低延时,6G向空天地一体化拓展。
吉林大学通信工程专业特色?
课程覆盖信号处理、网络技术,实践性强,需兴趣或人脉支撑。
WiFi6技术是否领先?
WiFi6采用OFDMA,多设备并行传输,速率和效率大幅提升。
TD-LTE关键技术特点?
灵活带宽、OFDMA下行、高速率,适配TDD频谱资源。
Turbo码研究现状?
译码算法和结构优化已成熟,逐步应用于通信标准。
CMA算法在MATLAB中的实现?
需结合通信系统仿真基础,模块化编程实现自适应均衡。